【官方公告】夢之船12.7版本預發布公告
發佈時間:2025-11-18 15:14:03

親愛的彈友們日安
《彈彈堂》將於 2025-11-20 星期四10:30進行12.7版本預發佈作業,本次預發佈的伺服器為【夢之船】,預計維護時間約為2小時。
根據維護工作進度,開服可能延後或提前結束。維護期間,【夢之船】彈友們將無法正常登錄遊戲或繼續進行遊戲,請各位彈友密切留意官網資訊。預發布期間有任何異常,還請截圖聯繫客服信箱【service@61.com.tw】。
預發布到全區更新期間,夢之船不會和其他區跨區鏈接,這部分是因為預發佈區的版本號會較其他伺服器提前,所以會導致部分跨伺服器功能出現異常(如:跨區排行榜),還請見諒。預發佈期間,活動中跨區排名獎勵將調整爲預發佈獎勵内容。
夢之船維護補償將依據預發布期間狀況,於全區發佈時一次處理。
預發佈伺服器:夢之船
預發佈時間:2025年11月20日(星期四) 10:30
全區發佈時間(預估):2025年11月25日(星期二) 09:30
預發布 = 測試發佈將可能有遊戲異常,預發佈伺服器隨時可能進入維護狀態,請隨時關注公告。
12.7版本新增內容:
一、元素副本-啵咕運動會
1.劇情:由大財主葛蘭舉辦的啵咕運動會是啵咕王國每年最熱閙的盛典,這次的運動會允許梅恩蘭德的選手們和啵咕王國隊員自由組隊。捲土重來的拳王在主場上對梅恩蘭德的選手們再次宣戰,想要捧起冠軍獎盃不知身処客場的梅恩蘭德選手需要經歷怎樣的坎坷與磨難;
2.副本參與條件:玩家角色等級≥30級;
3.副本開放時間:周二、周三每天一次;預發佈臨時開放時間為周四、周五每天一次;
4.參與最大人數:4人;
5.屬性設定:平衡屬性;
6.副本獎勵:光暗靈寶,光暗元素紋章材料,紋章材料,聖靈材料等
二、勇士秘境新增關卡
全新勇士秘境Boss與新增秘境關卡挑戰,在歷練中提升自己!
功能說明
1.勇士秘境新增關卡至140層
2.增加新守關Boss - 16個:
新增Boss: 臭蛋笨笨 歪仔 黑哨梅卡 丹妮莉絲與尼爾魯奧 索蘭恩 馬迪亞斯 米諾陶洛斯 指揮長 蠍王 火娃 啵咕祭司 惡魔首領 巨型僵尸 詭岩巨人 百足蜈蚣 荒漠泰坦
3.新增秘境專屬泡泡
4.挑戰獎勵
1)首次通關可獲得:信任基石、符印自選禮包、秘境泡泡、秘境稱號卡等等;
2)掃蕩獎勵可獲得:經驗珠、秘境金幣、經驗等
三、自選禮包功能上架
四、寵物二覺
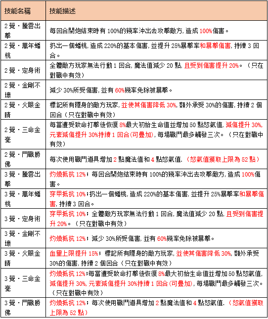
本期開放覺醒技能如下:
齊天大聖技能(具體數值以正式版本爲準)

吉比鹿/進擊的萌鹿技能(具體數值以正式版本爲準)

小鷄/小毒雞技能(具體數值以正式版本爲準)

五、優化及其他調整
1.活動排序優化:限時活動及兌換活動,將根據活動名稱順序排序;
2.精彩玩法-發財樹 派發紅包優化:可一鍵批量選中玩家進行發放;
3.堆雪人減負:冰雪耶誕活動每天可參加堆雪人戰鬥次數由10次減少為2次,堆一個雪人獲得雪塊數量由3個增加為15個。
注:截圖及表格為測試服內容,僅供參考,正式上線將可能有所調整。